INTRODUCTION:
This is the award winning and the most simplistic design for a line following robot that is efficient enough to make you win a contest.
For general information Line Following Robot is a robot that follows a line, it may be a pattern as well, once it is switched on it follows that line so by changing the pathway you can pre plan the path it follows.
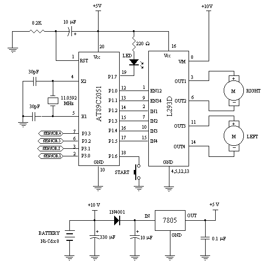
This robot uses two motors control rear wheels and the single front wheel is free. It has 4-infrared sensors on the bottom for detect black tracking tape, when the sensors detected black color, output of comparator, LM324 is low logic and the other the output is high.
CIRCUITS:
Microcontrollor AT89C2051 and H-Bridge driver L293D were used to control direction and speed of motor.
Circuit diagram for the robot
Circuit diagram of infra-red sensors and comparators
Diagram for the sensor position , side view and top view








